报警电话:82192110
网站旧版
|
学校首页
|
中文版
|
English
网站首页
新闻动态
机构职责
人员介绍
科级机构
联系我们
党建工作
支部活动
理论学习
法律法规
国家法律
规章制度
失物招领
安全常识
服务指南
通知公告
领导信箱
网站首页
>
通知公告
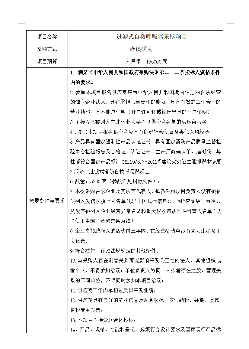
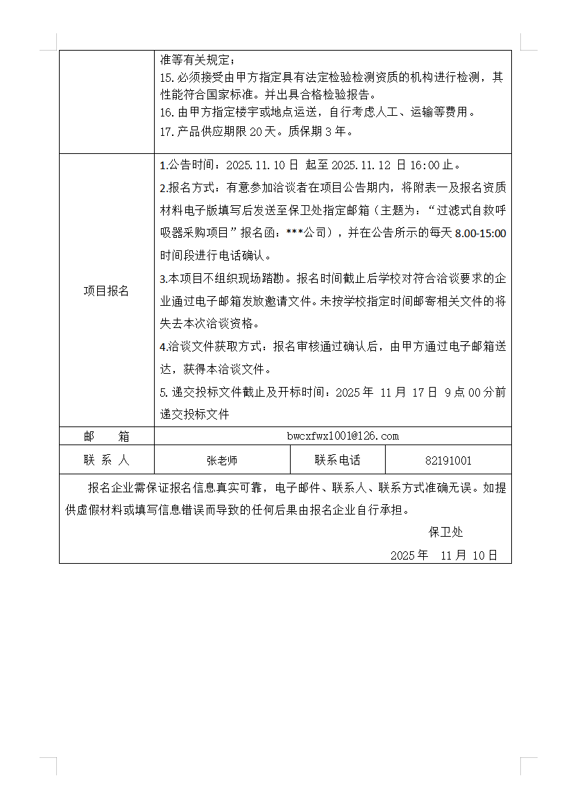
过滤式自救呼吸器采购项目
来源: 时间:2025-11-10 点击数:
上一篇:
主楼电梯及前室监控系统安装的询价公告
下一篇:
询价公告
东北林业大学保卫处 版权所有 技术支持:网络信息中心